设为首页
|
加入收藏
欢迎访问必威体育官网网页版
首页
必威官方网站手机网页
必威在线官方网站首页
betway旗舰版下载
校园之声
家长课堂
特约评论员
要闻
专题深度报道
中华名校
志愿填报
精彩活动
影视中心
青少年职业发展辅导师
重要声明:
“必威体育官网网页版 ”推送文章除实在无法确认,我们均会注明作者及来源。部分文章或图片推送时未能与原作者取得联系,若涉及版权问题,烦请原作者联系我们,将会在36小时内删除处理,特别感谢,也特别欢迎您的投稿。
滚动新闻:
同心向党 奋斗吧少年——青少年书画艺术作
警惕!寒假里一半学生染上这10大坏习惯!补
中国文化产业促进会语言文化委员会揭幕仪式
2021,我们携手奋进再出发
第84期2020年青少年职业发展辅导教师(高级
2019年朝阳区 劲松学区 赵金凤名师学科名
扬起科技风帆,共享科技魅力——方庄教育集
融合教育师资培训研讨会(第二期)11月5—8
2019年朝阳区 呼家楼学区 李云会名师学科
展览路街道“社区邻里节” 暨社区楼门趣味
首页
>
要闻
> 正文
关注:北京12项教育类证明被取消
2018-04-08 14:39:04 来源:
必威体育官网网页版
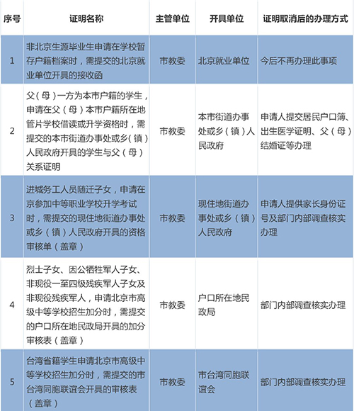
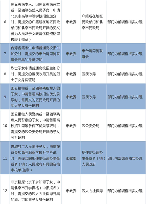
【必威体育官网网页版 4月8日消息】最近,北京市取消了一批市级部门、事业单位要求开具的各类证明,今后这些证明不再要求当事人提供。其中在就读升学方面,本次共取消了12项证明。具体项目如下:
相关热词搜索:
北京
教育
便民
证明
上一篇:
我的职业我做主:佳路生涯必威在线官方网站首页 课程走进北京市电气工程学校高二年级
下一篇:
缅怀先贤先烈 传承红色基因——云岗集群传统节日·清明节主题活动
相关阅读
·
北京朝阳外国语学校被评为中外合作示范校
·
北京十八中名家大师进课堂:著名播音艺术家方明
·
北京校园国际教育展携手英国使馆首站走进陈经纶中学
·
人大附中等北京六城区名校建“集团”缓解择校热
·
北京成考生11月2日起可多种方式查询成绩
相关评论
点击排行
小伙公务员考试排名第一 实习证明...
上海复旦大学高材生投毒案引发人的思考
少年强 中国梦 金路杯2013年全国...
2015聚焦两会 大学生的创业之路如...
[图说]第三届全国校园主持人大赛北...
奔跑吧兄弟有多火 现成团队拓展训...
第三届全国校园主持人大赛北京复赛...
北京政法职业学院2015年自主招生简章
少年强中国梦金路杯进入北京复赛选...
丰台区教委主任张洋到首师大附属云...
专题深度报道
【中学】没收学生的违规电器学校...
·【中学】没收学生的违规电器学校集中...
·【权威】北京2017年高考报名本周三启动
·【教师】乡村教师 有多少难题困扰你
·【留学】留学生为何去做代购
·【传统】武术为何在校园重新走热
联系我们
|
版权声明
|
我要链接
|
教育之声简介
|
法律顾问
|
广告服务
|
Copyright © betway斗牛 All Rights Reserved.
投稿邮箱:必威体育3.0 |
必威体育最新版本下载
| 总机: 010-88687877 | 传真: 010-88682677
本网站所刊登的必威体育官网网页版 各种新闻、信息和各种专题专栏资料,均为必威体育官网网页版 版权所有,未经协议授权,禁止下载使用。
扫描左侧二维码
关注微信公众帐号
map