【必威体育官网网页版 6月5日消息】

“高考来了,放轻松!”
这话对高考生来说,像一句很耳熟的台词,但我们要说的是,这话真不是一剂随便给出的安慰剂,因为它背后是一组你意想不到的数据变化。
就在高考前一个多月,朋友圈里热传一条名为《知道你高考那年的录取率吗》的微信,里面是一张全国1977~2012年高考录取率表格,过来人纷纷感叹,自己当初是多么不易,和那么多人拼。
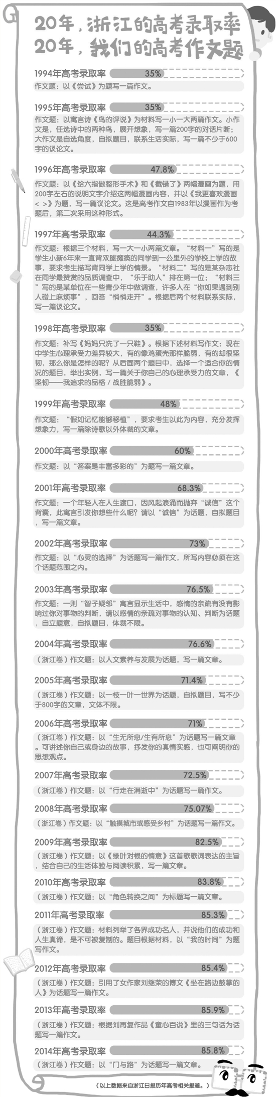
而本周,钱报记者翻出了1994~2014年浙江的高考录取率(见图)。知道吗?在这20年里,浙江高考的录取率足足上涨了50.8%。
按那条热传的全国高考录取率微信对比,浙江在2012年就已经远超全国,当年,浙江的高考录取率是85.4%,而全国只有75%。所以,“高考独木桥”的说法,在浙江早已是过去。
20年来,高考形式和录取方式也发生了不少变化。
像之前“3+2”的高考方式就是从1995年起开始在浙江普通高校招生中实行的。所谓“3+2”高考科目,即高考科目按招生专业,分为文、理两组。一组为文科类,考试科目为语文、数学、外语,再加政治、历史;一组为理科类,考试科目为语文、数学、外语,再加物理、化学。此前,文科生是考6门,而理科生则要考7门。
想想在阳光傲娇的7月,要足足考上那么多门学科,如今参加“3+X”的高考生们,有没有觉得一丝幸运?
不过在高考录取率不到一半的年代,能踏入高校的大门,真是一件让全家都倍有面子的事,1995年7月24日,全省前三批上线考生的名单、准考证号码和考分,还被一一刊登在《钱江晚报》上,那是钱报创刊以来第一次出刊24个版,当天的报纸自然是被卖疯了。
1999年,高考志愿填报首次被安排在高考阅卷结束、考生成绩与各批次录取分数线正式公布后进行。此前,高考一直是先填报志愿再公布分数,考生只能依据估分来填志愿。做出这一重大改革的原因,是年年都有为数不少因为估分失误,而“遗恨终生”的考生。
填报志愿时间变化后,2003年连考试时间都变了,从7月提前到6月高考。
每年高考作文都是大家关心的焦点。
2012年,浙江高考作文以女作家刘继荣的博文《坐在路边鼓掌的人》为话题,请考生们写一篇作文,这一年的高考作文题让众人为其鼓掌,有人觉得这一年的浙江高考作文题是全国最有水平的一个。
可是你知道吗,在2004年前,可没有“浙江高考作文题”这一说法。除了上海、北京,浙江考生和全国其他各地的考生一样,用的都是全国统一试卷。2004年,教育部扩大了分省组织高考命题的范围,浙江和江苏、广东等9个省市才首次实行自主命题。
2009年,90后一代开始集体亮相高考舞台,那一年,浙江首次有超过八成的考生跨入高等学府,高考对浙江考生来说,已经从上大学,变成了上好大学的问题。
看完了这些,你还会觉得“高考,放轻松”仅仅是句安慰人的空话吗?