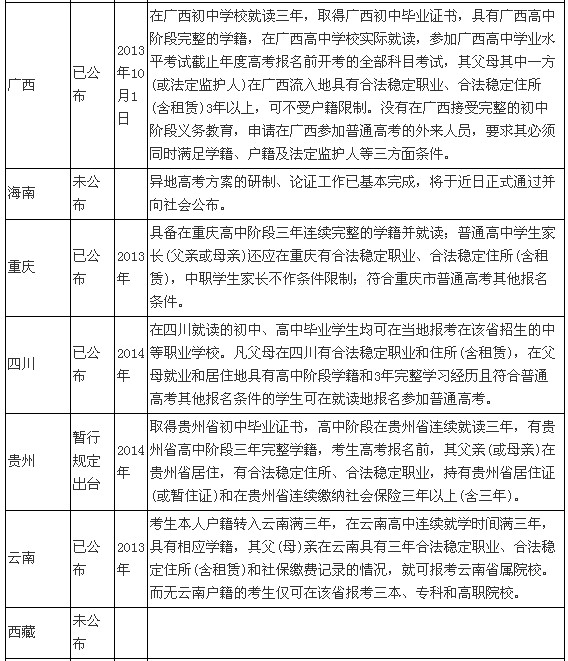
【必威体育官网网页版 消息】元旦前后,各省区市“异地高考”方案密集出炉。据媒体公开报道,目前仅西藏、青海动态未明,天津称政策正在抓紧制定,海南则表示已基本完成方案论证工作,将于近日正式通过并向社会公布。
根据各地已出台的相关政策,黑龙江、安徽、重庆、河北、湖南、吉林、辽宁、浙江、江苏、河南、云南、湖北等地的外来务工人员随迁子女,今年即可在当地参加高考。
多地方案均在2013年高考报名结束后才出台,随迁子女要在当地参加高考,需进行补报名。湖北、河南、江苏、吉林、辽宁、湖南、河北、重庆、安徽、云南等地明确将为符合条件的考生补充报名。
其中,云南随迁子女今年虽可就地参加高考,但报考方案仍与户籍密切挂钩。报考三本院校及高职高专院校基本无门槛,如要报考云南省属院校、无障碍参加高考及录取,条件中均包含户籍要求。
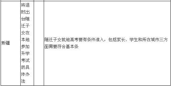
广西将方案实施的时间定在2013年国庆,这也意味着该区在今年高考中仍将执行原有的政策。而北京、广东、陕西、甘肃的方案虽然也从今年开始实施,但采用过渡和渐近的方式逐步实施,随迁子女今年无法在当地参加高考。





