设为首页
|
加入收藏
欢迎访问必威体育官网网页版
首页
必威官方网站手机网页
必威在线官方网站首页
betway旗舰版下载
校园之声
家长课堂
特约评论员
要闻
专题深度报道
中华名校
志愿填报
精彩活动
影视中心
青少年职业发展辅导师
重要声明:
“必威体育官网网页版 ”推送文章除实在无法确认,我们均会注明作者及来源。部分文章或图片推送时未能与原作者取得联系,若涉及版权问题,烦请原作者联系我们,将会在36小时内删除处理,特别感谢,也特别欢迎您的投稿。
滚动新闻:
同心向党 奋斗吧少年——青少年书画艺术作
警惕!寒假里一半学生染上这10大坏习惯!补
中国文化产业促进会语言文化委员会揭幕仪式
2021,我们携手奋进再出发
第84期2020年青少年职业发展辅导教师(高级
2019年朝阳区 劲松学区 赵金凤名师学科名
扬起科技风帆,共享科技魅力——方庄教育集
融合教育师资培训研讨会(第二期)11月5—8
2019年朝阳区 呼家楼学区 李云会名师学科
展览路街道“社区邻里节” 暨社区楼门趣味
首页
>
校园之声
> 正文
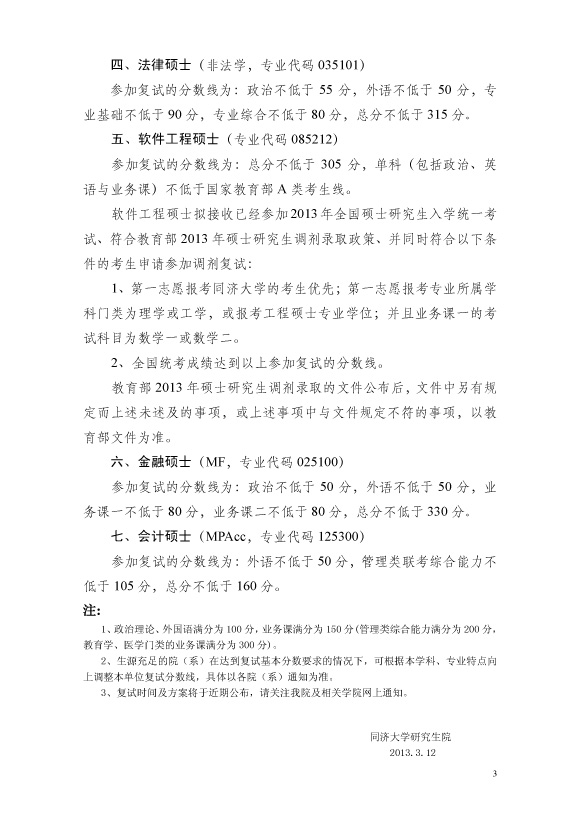
同济大学2013年硕士生复试基本分数线
2013-03-14 15:37:07 来源:新东方在线
相关热词搜索:
同济大学
硕士复试
基本分数线
上一篇:
网爆兰州大学谈恋爱条件确实很艰苦
下一篇:
上海交通大学2013年研究生复试基本分数线
相关阅读
·
同济大学2013艺术类招生信息出炉 编导类专业不在京招生
·
北京师范大学2013硕士生招生复试基本分数线
·
山东大学2013年硕士复试基本分数线
相关评论
点击排行
设计灵感源于民国 北服学士服样式...
北京市第十八中学“蜂鹰”航模队参...
望京实验学校:韩国杰为你科普百科...
辽宁石化大学校长李平:最有说服力...
退休教师十年助学30万资助大学生
云岗教育集群中小学生“STEM+”项...
陕西高三生高考前办身份证 被通知...
黑色六月后的师生情 谢师宴是否能表明
洪鸣凤老师谱写教育事业无私奉献的赞歌
广东发布自我保护20条 旨在保护青...
专题深度报道
【中学】没收学生的违规电器学校...
·【中学】没收学生的违规电器学校集中...
·【权威】北京2017年高考报名本周三启动
·【教师】乡村教师 有多少难题困扰你
·【留学】留学生为何去做代购
·【传统】武术为何在校园重新走热
联系我们
|
版权声明
|
我要链接
|
教育之声简介
|
法律顾问
|
广告服务
|
Copyright © betway斗牛 All Rights Reserved.
投稿邮箱:必威体育3.0 |
必威体育最新版本下载
| 总机: 010-88687877 | 传真: 010-88682677
本网站所刊登的必威体育官网网页版 各种新闻、信息和各种专题专栏资料,均为必威体育官网网页版 版权所有,未经协议授权,禁止下载使用。
扫描左侧二维码
关注微信公众帐号
map