设为首页 |  加入收藏 欢迎访问必威体育官网网页版
重要声明:
“必威体育官网网页版 ”推送文章除实在无法确认,我们均会注明作者及来源。部分文章或图片推送时未能与原作者取得联系,若涉及版权问题,烦请原作者联系我们,将会在36小时内删除处理,特别感谢,也特别欢迎您的投稿。
滚动新闻:
首页 > 要闻 > 正文
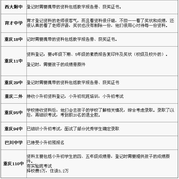
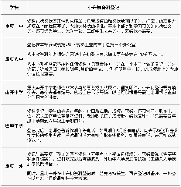
2013年重庆地区小升初报名资料登记大全
2012-12-21 10:55:25   来源: 必威体育官网网页版    

  【必威体育官网网页版 消息】2013重庆小升初已经开始,各个重点中学均已开始进行性小升初资料登记,部分重点中学已经开始进行小升初考试了。下面是重庆重点中学2013小升初登记大全,编辑整理如下,供2013重庆学小升初家长择校参考。


相关热词搜索: 2013小升初 重庆小升初 小升初报名
相关评论
联系我们 | 版权声明 | 我要链接 | 教育之声简介 | 法律顾问 | 广告服务 |
Copyright © betway斗牛 All Rights Reserved.
投稿邮箱:必威体育3.0 | 必威体育最新版本下载 | 总机: 010-88687877 | 传真: 010-88682677
本网站所刊登的必威体育官网网页版 各种新闻、信息和各种专题专栏资料,均为必威体育官网网页版 版权所有,未经协议授权,禁止下载使用。
Baidu
map